| 注意:访问本站需要Cookie和JavaScript支持!请设置您的浏览器! • 打开购物车 • 查看留言 • 付款方式 • 联系我们 |
![]() |
| 首页 | 电子入门 | 学单片机 | 免费资源 | 下载中心 | 商品列表 | 象棋在线 | 在线绘图 | 加盟五一 | 加入收藏 | 设为首页 |
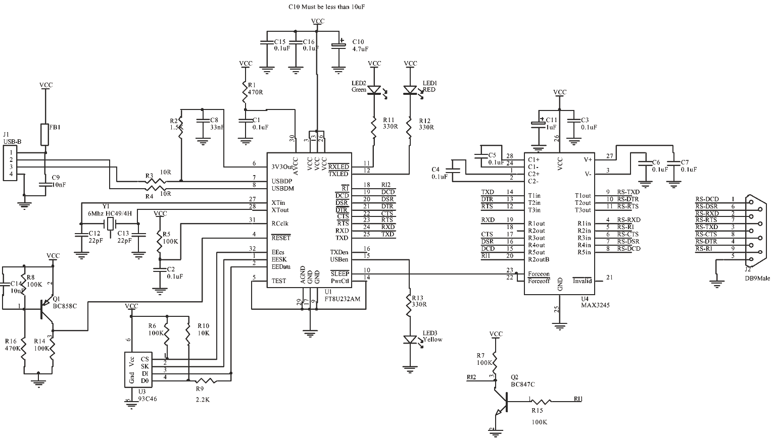
| 选择分类:当前分类——电子制作 相关联或者相类似的文章: 47型万用表的原理与安装(有套件)(874) USB转串口电路图(848) 微型停电应急灯与停电报警器的制作(826) STC单片机51dzQQ聊天记录选登的启示(819) 电子琴的力度是怎样实现的(779) 2000米超远程编码遥控模块(776) ++ 自适应可调稳压电源 ++(769) 12键500/2000米遥控模块(768) 利用USB UART桥接器实现单片机在线编程(758) 改善发射机音质和发射距离的方法 (742) 电机综合保护器(735) 单键学习型遥控器(735) 轻触式交流电源开关(733) 浅谈调频发射机的制作及调试(709) 电话机制作说明(696) 500米单键无线报警紧急按钮(685) TL494控制汽车音响逆变电源(679) DS18B20汇编程序(669) 800米四通道遥控接收模块(668) 智能电话远程控制系统的设计与实现(660) 首页 前页 后页 尾页 本站推荐: | USB转串口电路图
1、 本站不保证以上观点正确,就算是本站原创作品,本站也不保证内容正确。 2、如果您拥有本文版权,并且不想在本站转载,请书面通知本站立即删除并且向您公开道歉! |
|
本站协议 |
版权信息 |
关于我们 |
本站地图 |
营业执照 |
发票说明 |
付款方式 |
联系方式
深圳市宝安区西乡五壹电子商行——粤ICP备16073394号-1;地址:深圳西乡河西四坊183号;邮编:518102 E-mail:51dz$163.com($改为@);Tel:(0755)27947428 工作时间:9:30-12:00和13:30-17:30和18:30-20:30,无人接听时可以再打手机13537585389 |